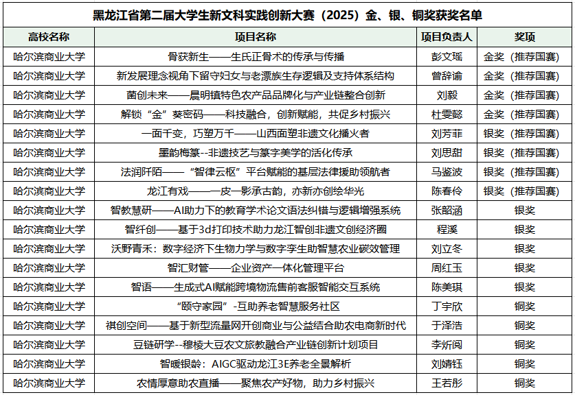
10月12日,由黑龙江省教育厅主办的黑龙江省第二届大学生新文科实践创新大赛在哈尔滨师范大学落下帷幕。大赛以“融创赋能,实践致新”为主题,设置文史哲、经管法、教育、艺术四个组别。省赛汇聚39所省内本科院校的606支团队共同角逐,我校学子凭借扎实的专业功底、敏锐的创新思维与高效的实践协作,获得省级金奖4项,银奖9项,铜奖5项,展现出过硬的综合素质。

省赛现场赛参赛团队
大赛自启动以来受到全校师生高度关注,共有157支团队、1400余名师生报名参赛。校赛阶段,通过专家网评和现场赛的严格遴选,我校20个项目推荐参加省赛。在省赛的网评环节,我校13个项目成功突围,跻身省赛现场赛,经过现场赛的激烈角逐,最终我校18支团队在省赛中斩获奖项。

省赛获奖团队
为做好国赛项目推荐工作,10月15日,我校特聘请东北林业大学、东北农业大学、哈尔滨师范大学的专家对省级银奖项目进行专项评审,最终确定推荐含省级金奖、银奖项目在内的8支参赛团队晋级国赛,助力学子登上更高竞技平台。


省级银奖项目专项评审
此次佳绩的取得,是我校深化实践教学改革、推动商科与文科融合创新的重要成果。今后,我校将紧扣商科院校特色,以新文科实践创新大赛为重要载体,进一步完善“商科+文科”实践育人机制,为培养适应社会发展、兼具商业思维与人文素养、善解现实问题与具备创新潜力的复合型人才持续赋能。
撰稿:杨洪雁 摄影:杨洪雁 审核:关祥毅